161sex
设为 主页
|
加入收藏
|
English
主页
161sex公告
161sex新闻
图片新闻
快速通道
研究生教务
本科生教务
学而讲坛
人文学术沙龙
肖云儒丝路行记
161sex概况
161sex简介
结构设置
领导团队
办事指南
联系我们
师资队伍
师资概况
教师名录
博导信息
杰出人才
人才培养
本科生培养
硕士生培养
博士生培养
学术研究
科研概况
科研基地
学科建设
科研管理
会议信息
学术资源
合作交流
联合培养
外事活动
社会服务
学生风采
学生新闻
学生团体
社会实践
奖助学金
就业信息
继续教育
EDP中心
招生信息
党政干部培训
定制课程
人文校友
人文校友
学院党建
分党委
资料下载
资料下载
学院党建
分党委
分党委
当前位置:
主页
>>
学院党建
>>
分党委
>> 正文
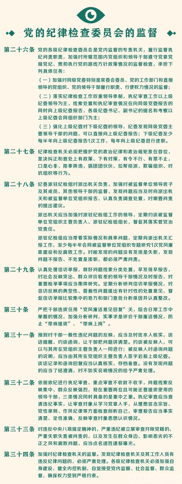
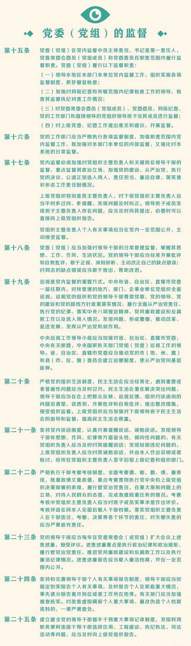
图解《中国共产党党内监督条例》
2016-11-04 点击:[]
附件列表:
本新闻不包含附件。
上一条:
人文学院召开中心组学习会议传达十八届六中全会精神
下一条:
图解《关于新形势下党内政治生活的若干准则》
版权所有:161sex-161sex视频|161sex免费视频 设计与制作: 161sex 网络信息中心
地址:陕西省西安市碑林区咸宁西路28号 邮编:710049
人文交大