9月26日晚,教育部学位管理与研究生教育司指导、中国学位与研究生教育学会和中国科协青少年中心主办的《中国研究生乡村振兴科技强农+创新大赛》圆满落幕,人文学院研究生张渝婧、聂思言、牛佳璐合作完成的作品《成为自己的“AI豆”:县阈青年数字新就业状况调查报告》荣获一等奖,项目指导教师为社会学系杨江华教授。

社会科学类一等奖颁奖合影

获奖证书
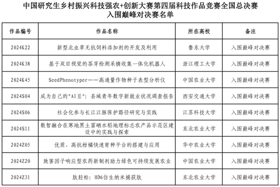
本届赛事由中共哈尔滨市委组织部联合主办、东北农业大学承办,以“聚焦‘三农’问题,服务乡村振兴;促进人才培养、激发创新活力”为宗旨,划分科技发明、自然科学与社会科学三条赛道。开赛以来,来自国内156家培养单位的868支队伍报名参赛,提交作品681件,参赛数量创历史新高。最终,来自62所高校的99支团队入围总决赛,其中的9支队伍受邀参加巅峰对决赛答辩。在杨江华教授的指导下, 161sex
研究生团队在答辩中以优异的表现荣获社会科学类一等奖。

中国研究生乡村振兴科技强农+创新大赛巅峰对决赛名单

161sex
参赛团队在巅峰对决赛答辩现场
以创新驱动发展,以实践促进成长。本次竞赛荣誉充分体现了学院在人才培养方面的突出成果,展现了人文学子扎根基层、服务乡村的使命担当。学院将以此次获奖为契机,进一步促进实践教学与学术科研有机结合,将科研创新融入人才培养的各个环节,持续推动研究生创新能力提升与学院育人工作发展。